您所在的位置: 品牌专栏
指南速递 | FIGO关于产后出血管理的建议(2022年)
2022-04-21
作者:张文蕾、刘士璇、田迪雅、郑剑兰
标签:
分娩并发症
  
来源:妇产科网微信公众号
浏览量:34160
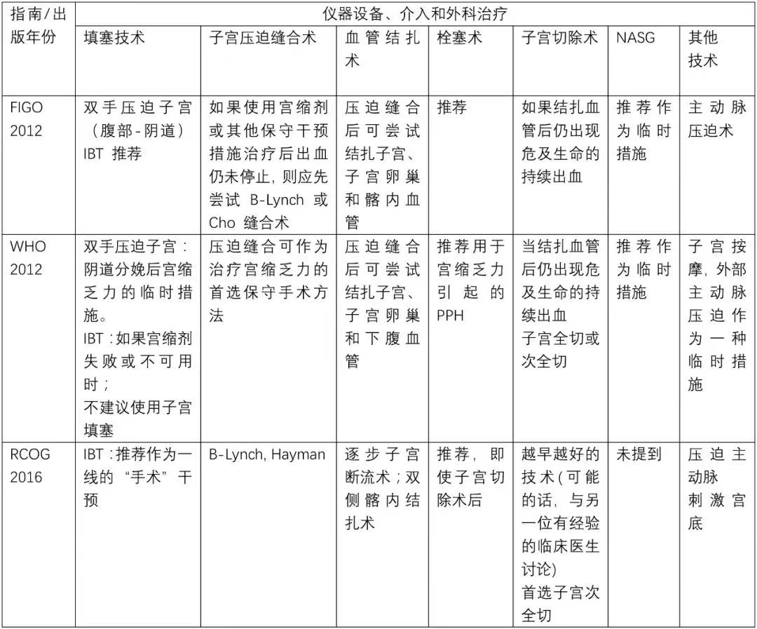
摘要 国际妇产科联合会(FIGO)一直在积极努力为减少全球孕产妇死亡和残疾做贡献,并承诺致力于促进所有妇女的健康、人权和福祉,特别是那些因生育而面临死亡和残疾风险的妇女。FIGO提供循证干预措施,可在知情同意的情况下降低孕产妇发病率和死亡率。 产后出血(PPH)仍然是世界大多数国家孕产妇发病和死亡的主要原因。尽管各个层面已开展多种合作,仍然缺乏处理PPH这种产科紧急情况需实施或遵守的建议。在某种程度上,实施的延误是由于缺乏来自现有证据的信息,以及缺乏统一的诊断指南和控制出血的策略。为了提供明确而实用的工具来应对这一产科紧急情况,特别是针对中低收入的国家(LMIC),FIGO安全孕产和新生儿健康委员会(SMNH)在全球各地专家组的支持下制定了这份最新的审查报告,旨在根据机构、地方或区域一级的现有资源,为PPH的诊断和管理提供多种备选方案。本文反映了从科学文献和专家意见中获取的关于在资源匮乏地区预防和治疗PPH的最佳可用证据。FIGO认为,通过一项既定战略的最大障碍是缺乏有效的实施工具。 FIGO推荐预防和治疗产后出血 各级医疗护理人员(特别是LMIC)需要获得适当的药物,并接受PPH预防和管理方面的培训。应尽一切努力利用具有成本效益的、资源适当的干预措施以减少PPH。首先,所有的措施都应是避免出现PPH,并减少昂贵的挽救生命的手术干预。第三产程应由经过培训的接生人员进行常规的积极管理。所有接生人员都必须知道如何在没有促进子宫收缩药物的情况下提供安全措施以预防PPH。 FIGO预防产后出血的建议 1. 建议所有分娩在第三产程中使用子宫收缩剂预防PPH。推荐使用催产素(10 IU,IV/IM)预防阴道分娩和剖宫产术中的PPH,同时应注意催产素的冷链保存。 2. 在没有催产素或效果不佳的情况下,推荐使用其他注射用的子宫收缩剂预防PPH(如麦角新碱/甲基麦角新碱200μg IM/IV;在使用前排除高血压疾病)或口服米索前列醇(400-600μg )或卡贝缩宫素 100μg IM/IV 。 3. 与现行的单用催产素相比,麦角新碱+催产素或米索前列醇+催产素的联合用药可能是预防PPH≥500ml更有效的子宫收缩药物策略,但将导致较高的不良反应风险(麦角新碱引起呕吐和高血压,米索前列醇引起发热)。 4. 在没有熟练使用静脉子宫收缩剂和催产素的接生人员在场的情况下,建议社区卫生保健工作者和非专业卫生工作者给予米索前列醇口服 400–600μg以预防PPH。 5. 在没有熟练接生人员在场的情况下,不建议使用控制性脐带牵引 (CCT)。 6. 对于接受预防性催产素治疗的产妇,不建议将持续子宫按摩作为预防PPH的干预措施。 7. 建议所有产妇进行产后腹部子宫收缩力评估,以早期识别子宫收缩乏力。 8. 催产素(IV / IM)和CCT是剖宫产术中预防剥离胎盘产后出血的推荐方法。 FIGO治疗产后出血的建议 1. 只有静脉使用催产素是推荐的治疗PPH一线促进子宫收缩药。 2. 如果没有静脉催产素,或使用催产素后仍出血,建议使用麦角新碱IM,推荐催产素+麦角新碱固定剂量,或前列腺素药物(包括舌下含服米索前列醇,800μg)。 3. 没有证据表明已经口服600μg米索前列醇的产妇,再用800μg治疗PPH是安全和有效的。 4. 建议PPH患者的初始静脉液体复苏优先使用等渗晶体液而不是胶体液。 5. 建议阴道分娩或剖宫产术后临床诊断为PPH的患者,在一确诊及在分娩3小时内,在标准抢救的基础上增加氨甲环酸IV。 6. 以 1ml/min的速度IV 氨甲环酸1g (100 mg/ml), (即超过 10 分钟) ,如果 30 分钟后继续出血,或在完成第一剂后 24 小时内再次出血,则再次IV 1g。通过增加氨甲环酸的用量,减少因出血造成的产妇死亡,可健康平等改善弱势群体,特别是LMIC女性的结局。 7. 建议使用子宫按摩治疗PPH。 8. 建议使用双手子宫加压或主动脉外加压可作为一种暂时性治疗阴道分娩后子宫收缩乏力所致的PPH的措施,直到获得适当的治疗。 9. 如果产妇对使用子宫收缩药物的治疗没有反应,或者没有子宫收缩药物,在排除了妊娠残留或子宫破裂等因素后,建议使用子宫球囊填塞作为一种有效的非手术技术,可以潜在地提高因子宫收缩乏力而导致的PPH患者的存活率。 10. 在获得适当治疗之前,建议使用非充气抗休克服装作为一种暂时性的措施。 11. 不建议使用子宫填塞法治疗阴道分娩后的宫缩乏力导致的PPH。 12. 如果有技术条件和熟练的人力资源,子宫动脉栓塞术可成为PPH的另一种保守治疗措施。 13. 如果使用宫缩剂和其他可用的保守干预措施(如子宫按摩、球囊填塞)仍不能止血,建议采用手术干预,包括子宫压迫缝合技术、子宫和髂内动脉结扎术、以及子宫切除术。 14. 首要任务是在患者出现凝血功能障碍和灌注不足导致的器官损伤之前止血。首先应尝试保守的治疗方法,如果这些方法不起作用,则迅速转向更具侵入性的救治。

评论(0)
精彩评论