2023年11月28日,Cell Death&Disease(细胞死亡与疾病)以Article(中科院1区,IF:9.7)形式在线发表武汉大学人民医院生殖医学中心杨菁教授、陈娇博士,联合中国科学院武汉病毒研究所和香港中文大学医学院妇产科共同通讯的最新研究成果。论文题为“Investigation into the role of the MITA-TRIM38 interaction in regulating pyroptosis and maintaining immune tolerance at the maternal-fetal interface”(《母胎界面MITA-TRIM38的相互作用在调节细胞焦亡和维持免疫耐受中的机制研究》)。武汉大学第一临床学院2019级博士研究生刘珺为第一作者。

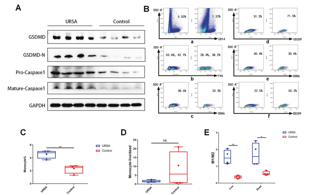
母胎界面在免疫微环境方面与肿瘤组织具有极高的相似性。由于其M2型巨噬细胞主导的免疫抑制状态,方可维持正常妊娠。本研究首次发现,在以M2型巨噬细胞占主导地位的正常妊娠患者(control组)母胎界面中,TRIM38介导的MITA的K48型泛素化导致了MITA的低表达水平,从而抑制细胞焦亡,而在以M1型巨噬细胞占主导地位的不明原因复发性流产患者(URSA组)母胎界面中,K48型泛素化水平较低,从而导致MITA的表达水平升高,进而促进了细胞焦亡。我们的研究结果还表明,细胞焦亡在阻碍M1向M2的转化和维持母胎界面的免疫抑制状态方面发挥了重要作用。这些发现有助于阐明支持保存母胎界面免疫耐受微环境的机制,在确保成功妊娠中发挥了重要作用。

URSA组和control组在蜕膜组织中焦亡相关标志物和巨噬细胞亚群的差异表达

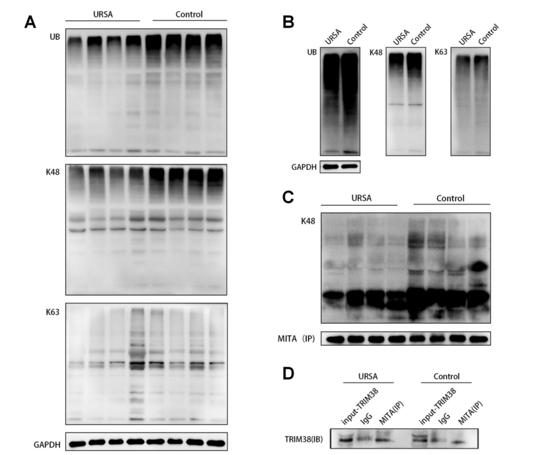
通过免疫组化和免疫荧光染色检测URSA组与对照组患者蜕膜组织中TRIM38和MITA的表达差异与M1/M2的关联性

URSA组和control组的蜕膜组织和巨噬细胞中UB、K48和K63的泛素化水平不同

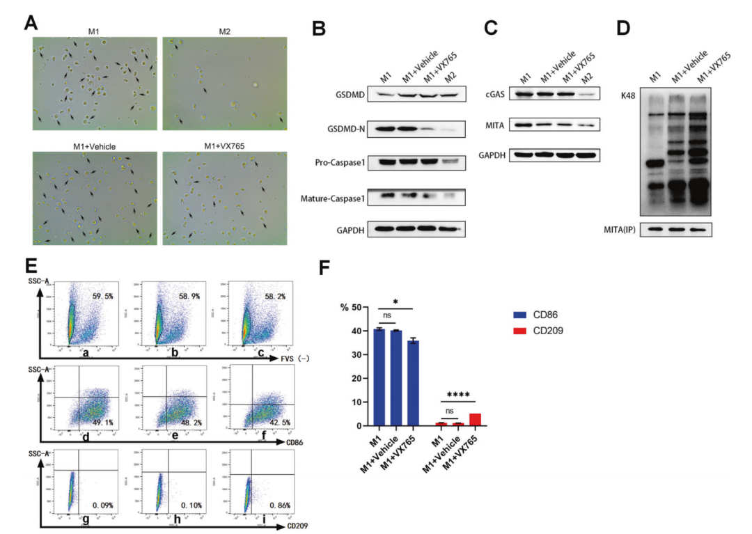
抑制M1的焦亡可以增加MITA的K48型泛素化水平从而降低其表达,促进M1向M2转化
该研究得到了国家重点研发计划、国家自然科学基金、湖北省自然科学基金、湖北省卫健委科研计划等项目基金的资助。武汉大学人民医院生殖中心领衔多专家团队,中国科学院武汉病毒研究所邱洋研究员和香港中文大学医学院妇产科汤涛教授等重点参与了该项研究,这些发现有助于阐明支持保存母胎界面免疫耐受微环境的机制,并为不明原因流产提供新的诊疗思路。
杨菁 教授
武汉大学人民医院

医学博士,二级教授,一级主任医师,博士研究生导师
武汉大学“珞珈杰出学者”特聘教授
湖北省辅助生殖与胚胎发育临床研究中心主任
女性不孕症生殖外科规范化诊疗技术培训基地主任
中国医疗保健国际交流促进会生殖医学分会副主任委员
中国医师协会生殖医学专业委员会常委
中国医师协会医学遗传医师分会委员
湖北省医学会生殖医学分会荣誉主任委员
作为课题组长承担国家重点研发计划2项
主持国家、省部级重点科研项目10余项
获得国家级及省级科技进步奖、教学成果奖10余项
主持国家精品在线课程1项,发表SCI论文150余篇
责任编辑:孙雯