专家解读 | 陈伟教授:2022中国居民膳食新指南带给更年期女性的营养健康
2022-11-21
Author:陈伟
Page Views:13784

更年期:代表绝经前后出现内分泌、生物与临床表现改变的一个阶段。更年期前后的这段时间里,女性的健康受到极大的挑战。如何将日常生活与更年期女性健康状况结合起来,生活得更开心幸福,这是今天陈伟教授主要和大家探讨的内容。


更年期带来的症状困惑及发生代谢紊乱的机制

1.更年期带来的症状困惑


更年期的症状表现:

膀胱控制、感觉沮丧

体重增加、骨量降低

遗忘、周期不规律

潮热、阴道干涩


更年期可以带来一系列症状的困惑。首先,体重不受限制的增加,日常进食情况下,体重仍会悄然增加,尤其是小腹脂肪增加。第二,骨密度开始降低,下肢抽搐时有发生。更有甚者,出现魂不守舍、遗忘等现象。这些情况和营养都是有一定的关系。


2.更年期女性发生代谢紊乱的机制


图片


更年期的症状变化归根结底是代谢紊乱导致的。女性在绝经前后出现胰岛素抵抗,随着年龄增大,代谢水平下降造成脂肪堆积进而产生对身体一系列的影响。比较明显的表现是,外周脂肪和内脏脂肪双脂肪同时增加,尤其是以内脏脂肪体成分蓄积增加为主。另外,更年期期间女性会出现肌肉减少症,骨骼和肌肉都会丢失,但是体重没有变化,可想而知,长的一定是脂肪。进而在这期间也就更容易出现更年期高血压、更年期高血脂、更年期高血糖,这些都是因为胰岛素抵抗而所引起的。


合理生活方式是更年期管理的重要基础


图片


陈伟教授强调更年期健康指导中的“六条原则”:即保持正常体重、保持健康饮食和起居、保存健康运动建议、补钙补维生素D、戒烟限酒,增加社交和益智活动




中国居民膳食指南的历程


“民以食为天”,吃不仅是维持生命的最基本的行为,吃得科学、合理可以保持营养良好,预防慢性病的发生,让健康状态更持久。


膳食指南作为国际组织和各国政策文件已经有很长的历史,国际上第一部膳食指南正式出台是1968年,我国第一部是1989年,并与1997年、2007年、2016年、2022年进行了四次修订,均由中国营养学会完成,由原卫生部、原国家卫生计生委发布。


中国膳食指南是全国临床营养界,包括公共卫生营养界近千名的营养专业人员根据中国人不同年龄段的数据而制定的通俗易懂的膳食指南。2022年4月26号公布了新版指南,是希望通过膳食指南为公众提供所需的营养保障,培养健康的饮食习惯和生活方式,以促进人群整体健康和预防慢性疾病。




制定膳食指南的初心:合理膳食是成本效益最低的防治慢病措施


从我国主要疾病原因分析上可以看到,慢性病已经占到死因88%以上,其中最重要的是心血管疾病,每5例死亡当中有2例死于心血管疾病。心血管疾病主要由高血压、肥胖及不合理膳食而引起,由此可见,不合理膳食结构造成了严重的疾病负担,2018年全球营养报告当中指出,全球1/5的死亡与饮食相关,其中最主要原因是高盐,还有全谷物、水果、坚果的摄入量砂,以及能量不平衡。


JAMA 2020、中国循环杂志2021都指出合理膳食能解决78%的慢性病相关问题,减少盐的摄入能够有助于控制57%的高血压发生率,这种成本效益是最低最可持续的。


2017年,WHO也发布了一个报告,号召全世界动员起来应对非传染性疾病,而且推行健康饮食和减盐政策,认为这是最具成本效益的措施。



同时合理膳食的制定是需要社会群体的认同和共同实践,陈伟教授1998年开始建议设立糖尿病食谱、高血压食谱,但由于没有社会影响力,缺少社会认同,并未得到大范围的开展。随着近年来宣传的推广,目前低盐饮食已在各大企业中推广,大家逐渐养成了低盐低脂的习惯。




制定膳食指南是以控制慢病为目标,通过膳食指南来减少更年期女性慢病的发生。





更年期健康饮食8条准则

0准则一:食物多样,合理搭配


图片



1)食物多样

做到食物多样性是指每天吃饭、吃菜及常见食物不低于12种,每周不低于25种。陈伟教授指出非常简单的方法就是按照膳食指南的“宝塔图”来吃,每层吃两种以上,12种就很容易做到。

2)谷物为主

3)全谷、杂豆和薯类巧安排



0准则二:吃动平衡,健康体重


图片


给更年期女性设定目标体重。更年期女性不能只看BMI,虽然BMI是正常的,但内脏脂肪却是超标的,因此应更加关注体成分。要达到目标体重,则需要积极适当的锻炼。


图片

锻炼标准是每天主动进行有效运动6000步,每周至少5次以上,鼓励适当进行高强度有氧运动和抗阻运动;避免久坐,每一个小时起来动一次。




0准则三:多吃蔬果、奶类、全谷、大豆


如何挑选蔬菜水果?


1)重“鲜”

食用新鲜应季的蔬菜水果,其水分含量高、营养丰富、味道清新,对人体健康益处多。陈教授不建议大家每周买一次菜,最好是两天买一次新鲜的蔬菜水果。


2)选“色”

在饮食的蔬菜水果界,一定要“好色”一点,5种颜色以上的蔬菜水果能满足营养需求。


3)多“品”

挑选和购买蔬菜时要多变换,每天至少达到3-5种。多进行食物的交换,保持食物的品质。多吃红、黄、绿、白、黑这五类的食物。


图片



怎样才能达到足量的蔬果目标?


1)餐餐有蔬菜

在一餐的食物中,保证蔬菜量大约占1/2,能够满足一天“量”的目标。

2)天天吃水果

选择新鲜应季的水果,变换种类购买,在家中或工作单位把水果放在容易看到和方便拿到的地方,随时可以吃到。

3)蔬果巧搭配

以蔬菜菜肴为中心,尝试一些新的食谱和搭配,让五颜六色的蔬菜水果装点餐桌,愉悦心情。


奶类、全谷类和大豆类对更年期女性有重要作用


1)选择多种奶制品

与液态奶相比、酸奶、奶酪、奶粉有不同风味,又有不同蛋白质浓度,可以多品尝,丰富饮食多样性。

2)大豆及其制品,可以换着花样经常吃

图片

每周可用豆腐、豆腐干、豆腐丝等制品轮换食用,既变换口味,又能满足营养需求。

3)把牛奶制品、豆制品当作膳食组成的必需品

达到每天相当于300ml液态奶,实际并不难。对于没有形成喝奶习惯的中国更年期女性,喝豆浆或豆奶是比较好的选择。一般来说,至少一天喝一袋奶,更年期女性,如果没有乳糖不耐受,建议一天两袋奶效果更好,保证优质蛋白质和钙质的来源。

图片


蔬菜、水果、全谷、大豆这是人一天之中膳食纤维的优质来源,全谷物、杂豆是膳食的重要组成。更年期女性非常容易发生胰岛素抵抗,已经有胰岛素抵抗的人群,建议吃全谷类的主食,学会粗细搭配。若单纯地吃“精米精面”,会诱发胰岛素抵抗,因此要学会吃“粗”。


1)全谷物,膳食好搭档

推荐每天吃全谷物食物50-150g,相当于一天谷物的1/4-1/3。

2)巧用红豆、绿豆和花豆

杂豆可以和主食搭配食用,发挥膳食纤维、维生素B、钾、镁等均衡营养作用,提高蛋白质互补和利用。

3)巧用现代炊具

全谷物入口感觉粗糙,杂豆不好煮熟,习惯精制米面细软口感的消费者,食用全谷物杂豆初期应学习适宜的烹饪方法。


为什么还是要特别强调多吃全谷物?

★ 现在居民饮食中精制谷物摄入太多,增加糖尿病的发病风险。

★ 细谷物微量营养素丢失多,比如维生素B1、膳食纤维等。

★ 全谷物的摄入,除了提供能量,还有微量的B族维生素,还有膳食纤维,有益于促进健康和预防慢病,也包括减重。

★ 全谷物对于调节肠道菌群也有直接关系,有助于维持体内整个生态环境的稳定,促进整体健康。



核心推荐:

☑ 蔬菜水果、全谷物和奶制品是平衡膳食的重要组成部分。

☑ 餐餐有蔬菜,保证每天摄入不少于300g的新鲜蔬菜,深色蔬菜应占1/2。

☑ 天天吃水果,保证每天摄入200-350g的新鲜水果,果汁不能代替鲜果。

☑ 吃各种各样的奶制品,摄入量相当于每天300ml以上液态奶。

☑ 经常吃全谷物、大豆制品,适量吃坚果。




0准则四:适量吃鱼、禽、蛋、瘦肉


建议保证足够优质的动物蛋白的摄入,来满足特殊的营养需求。比如更年期女性特别容易缺乏维生素B12、铁、锌等,动物性食品是这些营养的优质来源。同时动物蛋白的摄入强调要适量,避免摄入过多的饱和脂肪酸。


1)鱼、禽、蛋类和瘦肉摄入要适量,平均每天120-200g

2)每周最好吃鱼2次或300-500g,蛋类3000-350g,畜禽肉300-500g

3)少吃深加工肉制品

4)鸡蛋营养丰富,吃鸡蛋不弃蛋黄

5)优先选择鱼肉,少吃肥肉、烟熏和腌制肉制品


如何把好适量摄入关?


1)控制总量,分散食用

应将食物分散在每天各餐中,避免集中食用,最好每餐有肉,每天有蛋。食谱定量设计,能有效控制动物性食物的摄入量。

2)小分量,量化有数

在烹制肉类时,可将大块肉材切成小块后再烹饪,以便食用者掌握摄入量。

3)在外就餐时,减少肉类摄入

如果需要在外就餐,点餐时要做到荤素搭配,清淡为主,尽量用鱼和豆制品代替畜禽肉。



0准则五:少盐少油,控糖限酒



味重油厚的食物会引起大脑强烈的刺激,这种刺激会让人对此类食物产生依赖感,而油盐糖又离不开大家的日常生活比如每日盐的摄入量不超过5g,大多数人包括医生在内都是很难做到的。虽然现在科技在做着诸多的探索性研究,但陈教授还是建议大家减少油盐糖的摄入量。


现在很多人包括更年期女性在内,因为压力大而选择喝一点酒,陈教授强调世界卫生组织明确:饮酒没有任何健康获益。喝点酒可以增加自己的情趣,但是不能增加自己的健康。


针对不同年龄段盐、油、糖的摄入,陈教授给出了如下的摄入范围量:

图片



核心推荐:

1)培养清淡饮食习惯,少吃高盐和油炸食品。成年人每天摄入食盐不超过5g,烹调油25~30g。

2)控制添加糖的摄入量,每天不超过50g,最好控制在25g以下。

3)反式脂肪酸每天摄入量不超过2g。

4)不喝或少喝含糖饮料。

5)儿童青少年、孕妇、乳母以及慢性病患者不应饮酒。成年人如饮酒,一天饮用的酒精量不超过15g。


0准则六:按时进餐,足量饮水


为什么要“规律进餐”?


近20年来的数据显示,我国居民每日三餐规律的人群比例有所下降,农村居民不吃早餐比例显著增加,零食消费率呈大幅增加趋势。


以上进餐不规律的行为可能增加超重肥胖、糖尿病的发生风险。

另外,居民在外就餐比例明显增加,经常在外就餐易导致能量、油、盐等摄入超标,增加超重肥胖发生风险。


为什么饮水量不够?


第一是没时间喝水,第二个是喝水的时间都用来喝饮料了。大家更喜欢喝有甜味剂的水,喝习惯了就停不下来了。


陈教授建议大家喝普通白开水或现泡的茶,喝矿泉水的话,一天需要喝6-8瓶水(350ml)才能满足基本的水需求。无论是有糖无糖,0卡0糖饮料都不建议饮用,因为不能给健康带来任何益处。



核心推荐:

1)合理安排一日三餐,定时定量,不漏餐,每天吃早餐。

2)规律进餐、饮食适度,不暴饮暴食、不偏食挑食、不过度节食。

3)足量饮水,少量多次。在温和气候条件下,低身体活水平成年男性每天喝水1700ml,年女性每天喝水1500ml

4)推荐喝白水或茶水,少喝或不喝含糖饮料,不用饮料代替白水。



0准则七:会烹会选,会看标签

为什么新版膳食指南新加入“会烹会选,会看便签”?


2018年调查数据显示,中国在外点餐率为全世界第一,前20位是肉类、油炸,还有辣的,没有蔬菜,没有水产品。


我国从2013年开始已经强制执行食物营养标签,现在还有很多消费者不看营养标签,买食品的时候只看价格、生产日期、产地。


学习烹饪是希望每个人都在自己家庭开始践行居民膳食指南,践行平衡膳食,也可以认真规划一日三餐,学习烹饪,更好可以做到减盐。


在外点餐也希望消费者主动提出营养的诉求,比如说我要淡一点,要全谷物食物,或者少的油炸食物。提出健康诉求,可以促进全民健康环境的营造。


陈教授建议每个人都尝试自己做一做饭,尤其是学营养的人更应该掌握临床实践,只有在实践的过程中才能获取实战信息,这些在书本中是没有的。



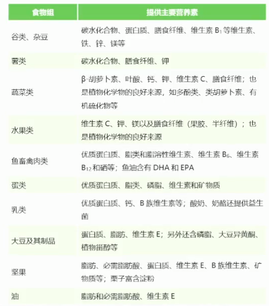
如何选购物美价廉的食物?


1)认识食物营养特点

不同的食物营养特点有所不同,了解食物主要营养特点,按类选择食物是合理膳食的第一步。

图片 


2)了解食物营养素密度

人们对各种营养素的需求应首先考虑从天然食物中获取。


营养素密度通常指食物中某种营养素含量与其能量的比值。营养素密度高的食物指多种维生素、矿质物(钠除外)、膳食纤维以及植物化学物质或必需脂肪酸含量较高的食物,但同时也应含有相对较少的脂肪、糖和能量。少选空能量的食物。


3)利用当季、当地食物资源

不同区域的食物资源和膳食模式具有一定差异。因地制宜地选取当地、当季食物资源。


一方面食物在自然成熟期可以最大限度保留营养,新鲜且口味更好;另一方面有利于节约动能和保护环境。


小贴士:“空白能量”食物提供较高能量,蛋白质、维生素、矿物质含量很低。一般应注稳控制这类食物的摄入,如动果、油炸面筋等。


选购食品看食品营养标签


1)看配料

配料(表)是了解食品的主要原料、鉴别食品组成的最重要途径。按照“用料量递减”原则,配料(表)按配料用量高低依序列出食品原料、辅料、食品加剂等。


2)看营养成分表

营养成分表说明每100g(或每100ml)食品提供的能量以及蛋白质、脂肪、饱和脂肪、碳水化合物、糖、钠等营养成分的含量值,及其占营养素参考值的百分比。


3)利用营养声称选购食品

如高钙、低脂、无糖等;或者与同类食品相比增加了膳食纤维,或减少了盐用量等。


学习烹饪,享受营养与美味


1)食物原料处理

烹饪前食物原料要进行必要的清洗、切配时不要切得过细过碎,且不要搁置太长时间。处理生食或即食的食物,要注意所用刀具、案板与生肉分开。

2)学习烹饪方法

①多用蒸、煮、炒

③少用煎、炸

③烹调油用量控制


3)用天然香料

厨房中食盐、酱油、醋、味精、鸡精、咸菜、豆酱、辣酱等都是钠的主要来源,应统计在盐(钠)的用量下。学会使用天然调味料,清淡饮食,享受食物自然美味。


4)选择新型烹饪工具

选择能源消耗减少,碳排放减少,快捷、方便、节能环保的新型烹饪工具。可以减少油脂的使用,以及高温所引起的玫癌物质的产生。


核心推荐:

☑ 在生命的各个阶段都应做好健康膳食规划。

☑ 认识食物,选择新鲜的、营养素密度高的食物。

☑ 学会阅读食品标签,合理选择预包装食品。

☑ 学习烹饪、传承传统饮食,享受食物天然美味。

☑ 在外就餐,不忘适量与平衡。


08 准则八:公筷分餐,杜绝浪费



这一准则陈教授认为大家做得还是不错的。三年的疫情,大多数家庭提高了关于卫生的观念;在我国食品供给可能会走向寒冬的情况下,陈教授建议大家要勤俭节约。


新冠疫情的爆发提示我们要重视公共卫生和个人卫生,推广健康文明的生活方式。


坚持公筷公勺、分餐或份餐等卫生措施,避免食源性疾病的发生和传播,对保障公共健康具有重要意义。


勤俭节约是中华民族和家庭文化的取向,尊重劳动、珍惜食物、避免浪费是每个人应遵守的原则。


选择新鲜食物,注意饮食卫生


1)首选当地当季食物

选择本地、当季食物,保证新鲜卫生,也是节能、低碳、环保的重要措施。


2)学会辨别食物的新鲜程度

预包装食品可以通过看食品标签上的生产日期了解食物的新鲜程度;当无法获得生产日期等信息时,食物是否新鲜,可以用看、触、闻等手段通过食物的外观、色泽、气味等感官指标加以辨别。


3)水果蔬菜要洗净

清洗是清除水果和蔬菜表面污物、微生物的基本方法。


4)食物生熟要分开

在食物清洗、切配、储藏的整个过程中,生熟都应分开。在冰箱存放生熟食品,应分格摆放。



核心推荐:

☑ 选择新鲜卫生的食物,不食用野生动物。

☑ 食物制备生熟分开,然食二次加热要热透。

☑ 讲究卫生,从分餐公筷做起。

☑ 珍借食物,按需备餐,提倡分餐不浪费。

☑ 做可特续食物系统发展的践行者。




生活方式干预可显著降低慢性病的发病风险


图片


一个良好的生活方式可以显著的降低慢性病的发病风险,陈教授进行了以下总结:


关于体重的管理,建议大家以减少内脏脂肪为目标,适当限制体重,限制内脏脂肪,增加运动消耗。更年期体脂的改善是以内脏脂肪和低密度脂蛋白改善为主,所以在生活方式的管理中,应该控制过多的油脂和饱和脂肪酸摄入,适当提高膳食纤维的摄入,同时应该严格的限制酒精的摄入。对于更年期的血糖管理,强调减少胰岛素抵抗为主的生活模式,同时增加肌肉和骨代谢的营养管理,这些都和营养是密切相关的。





专家简介 | 陈伟教授



图片


中国医学科学院北京协和医院;临床营养科主任医师;博士学位;博士生导师;博士后导师;中国营养学会临床营养分会主任委员;中华医学会肠外肠内营养学分会副主任委员;中国医疗保健国际交流促进会营养与代谢管理主任委员;中国医师协会营养医师专业委员会总干事。


论著、论文

参加国家多项课题研究工作,获得省级科技奖4项。发表学术论文100余篇,第一作者及通讯作者SCI收录31篇,主持撰写专业及科普书籍22部。


业特长

致力于临床患者的各种类型的营养不良防治工作,主导人工营养支持的实施全过程以及肥胖相关慢性疾病、糖尿病等营养干预。在行业内编写基于医学减重、糖尿病的循证指南和专家共识多部,掌握国际前沿的技术。在国内率先开发医学营养减重体系、家庭营养支持、临床营养诊断的教育和培训工作。