AJOG最新 | 胎盘植入性疾病:保守治疗VS剖宫产子宫切除术
2022-06-27
Author:妇产科网
Source:AJOG
Page Views:12107

胎盘植入性疾病(placenta accreta spectrumPAS)是对胎盘异常黏附于子宫肌层的1类疾病的统称。根据胎盘绒毛侵入子宫肌层深度不同,PAS分为粘连型胎盘植入(placenta accreta)、植入型胎盘植入(placenta increta)和穿透型胎盘植入(placenta percreta),植入型胎盘植入与穿透型胎盘植入合称侵入性PAS1


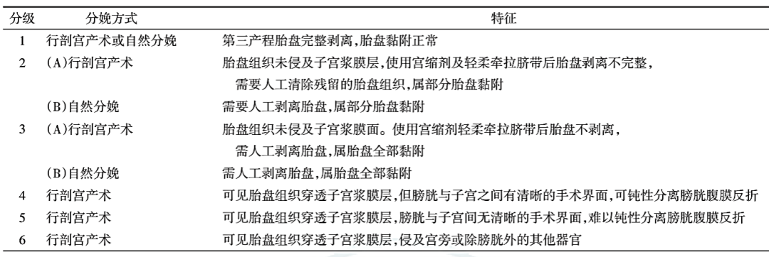
超声和磁共振成像用于PAS产前诊断。临床描述是PAS最重要的诊断和分型标准2国际妇产科联盟(FIGO) PAS诊治指南(2018)建议采用临床分级标准评估PAS严重程度3, 4(见表1)。


图片表1  FIGO指南(2018)中胎盘植入性疾病分娩时临床分级标准3, 4


近年来,国内专家学者呼吁参照临床分级标准进行PAS术中临床诊断1

➤ 1级(Grade 1):异常黏附的胎盘(粘连性)

➤ 2级(Grade 2):异常侵入的胎盘(植入性)

➤ 3级(Grade 3):异常侵入的胎盘(穿透性)

√ 3a级(Grade 3a):限于子宫浆膜层

√ 3b级(Grade 3b):伴膀胱受累

√ 3c级(Grade 3c):伴其他盆腔组织或器官受累

PAS最佳终止妊娠时机尚无统一定论,通常遵循以下原则2,5-7

①行择期剖宫产术;

②孕 34 周完成糖皮质激素促肺成熟后终止妊娠;

③不建议超过孕36+6周终止妊娠;

④情况稳定且超声评估胎盘未穿透子宫浆膜层的患者,可考虑在孕36周-37周终止妊娠。


PAS患者分娩后胎盘和子宫的处理方法分为剖宫产子宫切除术和保守治疗。在诊断、随访和手术辅助设备相对匮乏的地区,择期行剖宫产子宫切除术是最安全可行的手术方式。成功的保守治疗可以达到保留生育功能的目的,有助于减少切除子宫对女性的社会地位和自我评价的影响,但保守治疗不能进行组织病理学诊断。胎儿娩出后子宫、宫旁和胎盘组织血供减少,保守治疗将胎盘原位保留等待胎盘绒毛组织坏死,使胎盘逐渐自行剥离。术中在贴近脐带根部处剪断脐带并关闭宫腔,不宜应用促进宫缩类药物。如果部分胎盘未剥离,可除去未植入部分,减少残留在宫腔内的绒毛组织2。保守治疗对医护团队的专业技术能力和救治经验要求较高,患者须进行严格的产后随访。


近日,American Journal of Obstetrics and Gynecology(AJOG)刊发PACCRETA研究成果(见图1)。该研究比较了保守治疗(胎盘全部或部分原位保留)和剖宫产子宫切除术2种方法治疗PAS的效果8,丰富了临床治疗证据。


图片

图1 保守治疗和剖宫产子宫切除术治疗胎盘植入性疾病的效果比较:PACCRETA研究


PACCRETA是1项在176个中心进行的前瞻性队列研究,人群纳入标准:2013年11月1日至2015年10月31日、孕周≥22周、PAS、活产或死产、分娩方式为剖宫产术。其中PAS标准为以下之一:

①手取胎盘困难,全部或部分胎盘无法剥离;

②胎盘剥离过程中发生剥离部位大量出血,排除其他原因引起的产后出血;

③子宫切除术后病理诊断为PAS;

④产前影像学检查怀疑有PAS且剖宫产过程中发现PAS。


PACCRETA研究最终纳入148名PAS患者,其中86人接受保守治疗(胎盘全部或部分原位保留),62人接受剖宫产子宫切除术。产后随访6个月。


研究结果


主要结局指标

保守治疗组产后6月内输注浓缩红细胞>4个单位的风险低于剖宫产子宫切除术组(见图2)。


次要结局指标

保守治疗组的部分结局指标发生风险低于剖宫产子宫切除术组:切除子宫、产后24h内失血量>3000ml、产后6月内失血量>3000ml、输注新鲜冰冻血浆、输注纤维蛋白原、应用正性肌力药物(肾上腺素、去甲肾上腺素和多巴酚丁胺)和毗邻器官损伤(见图2)。


保守治疗组的部分结局指标发生风险高于剖宫产子宫切除术组:行动脉栓塞术、子宫内膜炎和产后6月内再住院(见图2)。


图片

图2(原文表3) 保守治疗和剖宫产子宫切除术治疗PAS效果比较8

注:显著性水平为0.05


保守治疗组剖宫产术后超声检查示:术后1月-2月原位保留的胎盘组织最大直径中位数为71mm(四分位距37mm-108mm,n=44),术后3月-5月原位保留的胎盘组织最大直径中位数为34mm(四分位距17mm-60mm,n=30)(见图3)。


图片图3(原文附表4) 保守治疗组结局指标分析8

注:median:中位数,IQR:interquartile range,四分位距


临床建议


在临床治疗方面,确定PAS处置方案时,需与患者讨论保守治疗和剖宫产子宫切除术2种方法发生大量失血、输血、切除子宫、子宫内膜炎和再住院等结局的风险,以达成医患共识。在临床研究方面,研究保守治疗处置PAS的成败影响因素,明确保守治疗的适应症。


结论

与剖宫产子宫切除术相比,保守治疗处置PAS后发生大量失血、输血、切除子宫、损伤毗邻器官的风险低,但发生子宫内膜炎、行动脉栓塞术和再住院的风险高。


参考文献:

1. 杨慧霞,闫婕,刘兴会,等. “胎盘植入性疾病”在中国进行规范化命名和分级的倡议[J]. 中华妇产科杂志, 2021,56(6):377-379.

2. 郑蔚然,杨馨蕊,闫婕,等. 结合国际指南,探究胎盘植入性疾病诊治进展[J]. 中华围产医学杂志, 2020,23(12):843-848.

3. Jauniaux E, Chantraine F, Silver RM, Langhoff-Roos J. FIGO consensus guidelines on placenta accreta spectrum disorders: Epidemiology[J]. Int J Gynaecol Obstet, 2018,140(3):265-273.

4. 戴毅敏,李强,胡娅莉. 对“FIGO胎盘植入疾病诊治指南(2018)”的解读[J]. 中华妇产科杂志, 2019,54(6):428-432.

5. Allen L, Jauniaux E, Hobson S, Papillon-Smith J, Belfort MA. FIGO consensus guidelines on placenta accreta spectrum disorders: Nonconservative surgical management[J]. International journal of gynaecology and obstetrics: the official organ of the International Federation of Gynaecology and Obstetrics, 2018,140(3):281-290.

6. Sentilhes L, Kayem G, Chandraharan E, Palacios-Jaraquemada J, Jauniaux E. FIGO consensus guidelines on placenta accreta spectrum disorders: Conservative management[J]. International journal of gynaecology and obstetrics: the official organ of the International Federation of Gynaecology and Obstetrics, 2018,140(3):291-298.

7. Obstetric Care Consensus No. 7: Placenta Accreta Spectrum[J]. Obstetrics & Gynecology, 2018,132(6):e259-e275.

8. Sentilhes L, Seco A, Azria E, et al. Conservative management or cesarean hysterectomy for placenta accreta spectrum: the PACCRETA prospective study[J]. American Journal of Obstetrics & Gynecology, 2022,226(6):839.e831-839.e824.