李宛憧1 陈玉涛2 黄启涛3
单位:
1. 南方医科大学珠江医院(第二临床医学院),2020级
2. 南方医科大学珠江医院(第二临床医学院),2019级
3. 广东省佛山市第一人民医院妇产科


生长是一个随着时间推移进行评估的动态过程,并与生长图表中的假设生长潜力进行比较。人类在怀孕后半期的生长最快,导致体重增加6倍。子宫内生长中断会增加胎儿/新生儿围产期死亡和发病 (如代谢疾病、神经发育迟缓、死产) 的风险。
产科管理的重点是确定生长受限的可能性、潜在原因或促成因素,监测孕期胎儿健康状况,并制定分娩计划(时间、地点、分娩方式)以优化结果。
出生后,个体评估和风险分析对于识别生长受限新生儿和平衡临床干预以改善预后至关重要。本指南主要针对小于胎龄(SGA)和/或有新生儿生长受限(GRN)的足月新生儿(37+ 0-41 +6周),也适用于足月后SGA。
1.1 发生率
在昆士兰,大约7%的足月胎儿出生时低于第10百分位。原住民和/或托雷斯海峡岛民的婴儿在低出生体重人口中的比例过高。
表1. 昆士兰出生数据

1.2 临床标准
表2. 临床标准

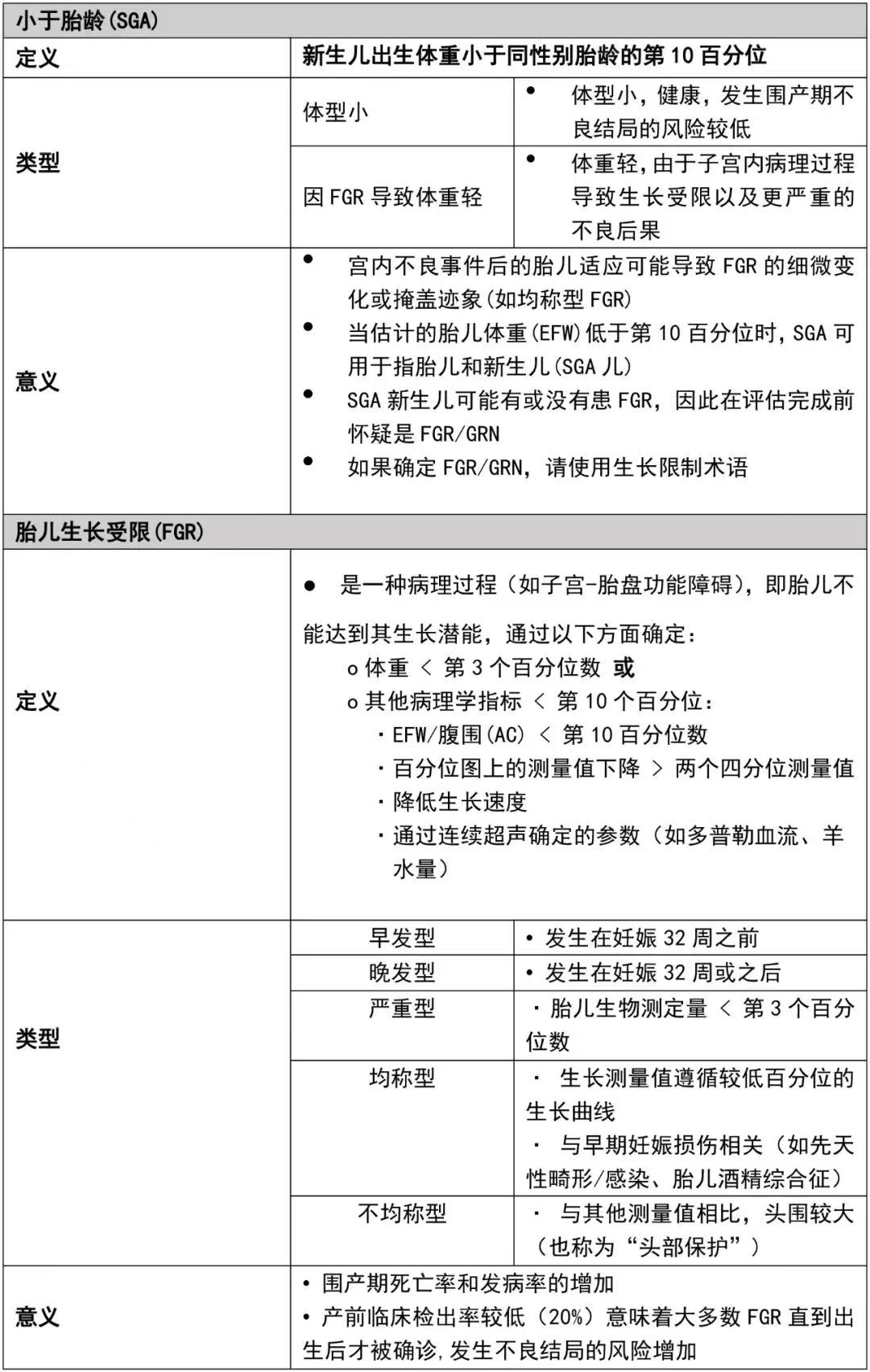
在妊娠期间区分SGA和胎儿生长受限(FGR),也称为宫内生长受限(IUGR),仍然是一项产科挑战,术语通常可以互换使用。新生儿生长受限(GRN) 是一个最近的术语,旨在帮助识别有风险的新生儿,否则根据目前公认的定义和标准,这些新生儿可能会被遗漏。
表3.术语

SGA/GRN是增加新生儿出生后住院时间延长和第一年再入院的独立风险因素。
3.1 近期的健康风险
表4. 近期的健康影响

3.2 远期的健康结果
表5.远期的健康结果

4.1 危险因素
表6. 危险因素

4.2 评估
基于评估、风险因素、总体大小和临床情况的综合考虑,识别和区分正常生长的婴儿和生长受限的婴儿。
表7. 评估

4.2.1 生长图表
表8. 生长图表

4.2.2 预估生长受限的快速指南
表9. 使用Feton生长图表估计生长受限

使用Fenton 2013增长计算器近似测量
4.3 诊断和调查
准确的诊断是实施早期干预、后续监测和改善健康结果的关键。
表10. 诊断和调查

专注于保持婴儿的“温暖、面色红润、恬静”,同时监测临床中任何折中治疗方案,是大多数SGA/GRN健康婴儿的主要护理。
5.1 新生儿护理
表11. 新生儿护理

5.2 婴儿喂养
储备有限的婴儿(如早产儿)更容易疲劳,吮吸和吞咽能力差,母乳分泌少。
表12. 婴儿喂养

5.3 父母的支持
表13. 父母的支持

表14. 出院和随访

审稿专家
主任医师 教授 研究生导师
英国帝国理工大学 签约学者
全球健康中心及美国辛辛那提大学 交流学者
国家自然科学基金评审专家
中华医学会围产医学分会 委员
中国对外交流促进会妇产科委员会 委员
中国医师协会妇产科分会母胎医学专业委员会 委员
中国妇幼保健协会高危妊娠委员会 常务委员
中国研究型医院学会孕产期母儿心脏病专业委员会 常务委员
全国妇幼健康研究会助产专业委员会 常务委员
全军计划生育优生优育技术指导中心 妇儿科主任
全军妇产科专业委员会 委员 产科学组 秘书长
南京军区妇产科专业委员会 副主任委员
福建省医学会围产医学分会 委员
福建省优生优育及妇幼保健协会盆底委员会 常务委员
SCI期刊《ANZIOG》和《JOGR》的 审稿人(Reviewer)